Loading...


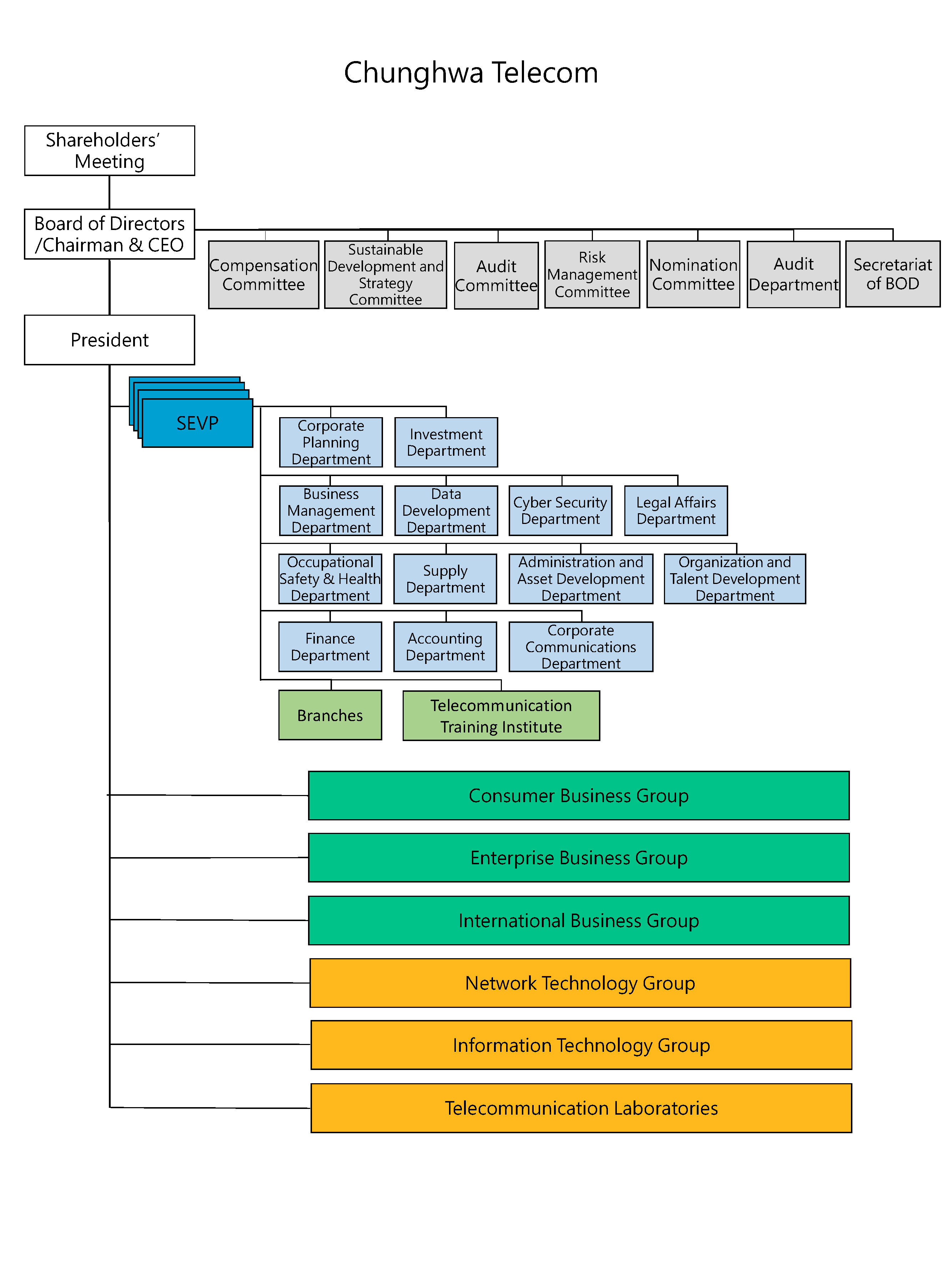
Organization & Services

Alex C.C Chien
Chairman
Experience: CAO & SEVPEducation: Ph.D. in Engineering Technology from Taiwan Institute of Industrial Technology

Rong-Shy Lin
President
Experience: CTO & SEVPEducation: Ph.D. in Information Engineering from National Chiao Tung University

Wen-Hsin Hsu
CFO & SEVP

Wen-Chiyh Lin
CBO & SEVP

Chih-Hsiung Huang
CTO & SEVP

Wei-Kuo Hong
CAO & SEVP

Jung-Kuei Chen
CISO

Hsueh-Hai Hu
President of Business Group

Ben-Yuan Chang
President of Business Group

Chin-Chou Chen
President of Business Group

Chung-Yung Chia
President of Business Group

Hey-Chyi Young
President of Business Group

Tian-Tsair Su
President of TL

Wei-Kuo Hong(Concurrently)
President of TTI
Senior Official

Alex C.C Chien | Chairman
Experience
CAO & SEVP

Education
Ph.D. in Engineering Technology from Taiwan Institute of Industrial Technology
Close
Senior Official

Rong-Shy Lin | President
Experience
CTO & SEVP

Education
Ph.D. in Information Engineering from National Chiao Tung University
Close
Senior Official

Wen-Hsin Hsu | CFO & SEVP
Experience
SEVP

Education
Ph.D. degree in Accounting and Finance from Lancaster University, UK
輔佐總經理辦事,主管公司會計、財務事業部門之計畫、執行及督導事項,在總經理依職權所核定規章或書面授權之範圍內,有為公司簽名之權。
Close
Senior Official

Wen-Chiyh Lin | CBO & SEVP
Experience
Vice President of Business Management Department in Chunghwa Telecom

Education
Master’s degree in Automatic Control Engineering from Feng Chia University
輔佐總經理辦事,主管公司行銷、資訊、客戶服務部門之計畫、執行及督導事項,在總經理依職權所核定規章或書面授權之範圍內,有為公司簽名之權。
Close
Senior Official

Chih-Hsiung Huang | CTO & SEVP
Experience
Vice president of Telecommunication Laboratories

Education
Ph.D. in Electrical Engineering, National Central University
輔佐總經理辦事,主管公司經營規劃、網路、研究設計部門之計畫、執行及督導事項,在總經理依職權所核定規章或書面授權之範圍內,有為公司簽名之權。
Close
Senior Official

Wei-Kuo Hong | CAO & SEVP
Experience
President of TTI

Education
Ph.D. in Engineering Management from National Tsing Hua University
輔佐總經理辦事,主管公司人力資源、法律、行政資產、供應、勞工安全部門之計畫、執行及督導事項,在總經理依職權所核定規章或書面授權之範圍內,有為公司簽名之權。
Close
Senior Official

Jung-Kuei Chen | CISO
Experience
President of Information Technology Group

Education
Ph.D., Electrical Engineering, National Taiwan University
Supervise the planning and coordination of resources for cybersecurity and personal data protection risk management and defense strategies. Lead the cybersecurity department to enhance the company's defense and response capabilities, ensuring the effectiveness and compliance of management systems and security measures.
Close
Senior Official

Hsueh-Hai Hu | President of Business Group
Experience
Vice president of Consumer Business Group

Education
Master’s degree in Transportation and Communication Management Science, National Cheng Kung University.
1. Driving innovation in sustainable technology to meet consumer demands for smart living, encompassing safety, entertainment, health, and convenience.”2. Integrating telecommunications with technology to lead the forefront of smart living.
Close
Senior Official

Ben-Yuan Chang | President of Business Group
Experience
President of Taipei Branch, Chunghwa Telecom

Education
Ph.D. in Computer Science, National Chiao Tung University
We uphold four core values: "Integrity, Trustworthy, Innovation, Accountability". We integrate seven innovative technologies known as ABCDEFG to achieve various smart application solutions. We encourage industries to implement smart intelligences, lead enterprises to transform digitally and develop sustainably. We cooperate with our customers to build smart government and smart island. (ABCDEFG refers to AIoT, Big Data, Cloud / IDC, Data Security, Edge Computing, Fifth Gen. Mobile Network, and Generative AI)
Close
Senior Official

Chin-Chou Chen | President of Business Group
Experience
Vice President of International Business Group

Education
Ph.D. in Electrical Engineering, National Taiwan University
Chunghwa Telecom Global development strategy:1. Connecting the world to Taiwan: Meet the ICT demand of international customers landing in Taiwan and become a major information Hub in Asia-Pacific.2. Bridging Taiwan to the world: Chunghwa Telecom upholds the brand spirit of "Always Ahead" and helps Taiwanese companies go global. Whenever and wherever customers are in need, Chunghwa Telecom is there.
Close
Senior Official

Chung-Yung Chia | President of Business Group
Experience
Vice President of Network Technology Group

Education
Ph.D. in Computer Science and Engineering from National Chiao Tung University
1. Business development Supporting: Customer-oriented network construction, Network resilience/quality enhancement , and Businesses development assisting.2. Lean Network Migration: Constructing an open, integrated, intelligent, sustainable, and technology leading new generation network. Achieving sustainable environmental development ESG goals.
Close
Senior Official

Hey-Chyi Young | President of Business Group
Experience
Vice president of Telecommunication Laboratories

Education
Master’s degree in Computer Science, University of Texas at Austin
●Innovation and Value Creation:• Leverage cloud, AI, big data, cybersecurity, and network technologies to develop innovative digital solutions in collaboration with diverse ecosystem partners.• Empower companies and customers in their digital transformation.●Customer Experience Enhancement:• Develop customer-centric solutions that leverage IT capabilities to gain customer trust and acclaim.● Sustainable Development:• Promote solutions to ESG issues and contribute to the sustainable development of the company and society.● People-Centered:• Provide a safe, comfortable, warm, and sustainable learning and growth organization and environment.• Foster an organizational culture of agility, accountability, and win-win collaboration.
Close
Senior Official

Tian-Tsair Su | President of TL
Experience
President of Consumer Business Group

Education
Master’s degree in Electrical Engineering from National Cheng Kung University
Telecommunication Laboratories (TL) is committed to establishing cutting-edge ICT technologies and innovative services development capabilities to support CHT’s business and build future growth momentum. TL actively participates in international organizations, develops key intellectual property rights, cultivates top research talents, and demonstrates excellent R&D results, all with the aim of shaping the vision of becoming a ‘world-leading R&D institution’.
Close
Senior Official

Wei-Kuo Hong(Concurrently) | President of TTI
Experience
CAO & SEVP

Education
Ph.D. in Engineering Management from National Tsing Hua University
輔佐總經理辦事,綜理電信學院業務,在總經理依職權所核定規章或書面授權之範圍內,有為公司簽名之權。
Close
Business Group
Consumer Business Group
Enterprise Business Group
International Business Group
Network Technology Group
Information Technology Group
Telecom Laboratories

Introduce of President
Hsueh-Hai Hu
President of Business Group
Experience
Vice president of Consumer Business Group

Education
Master’s degree in Transportation and Communication Management Science, National Cheng Kung University.
1. Driving innovation in sustainable technology to meet consumer demands for smart living, encompassing safety, entertainment, health, and convenience.”2. Integrating telecommunications with technology to lead the forefront of smart living.
Services
Local Call
Long Distance Call
Pay Phone
Leased Lines
ADSL
Fiber Optics
Intelligent Networks
MOD
Service Channel

Introduce of President
Ben-Yuan Chang
President of Business Group
Experience
President of Taipei Branch, Chunghwa Telecom

Education
Ph.D. in Computer Science, National Chiao Tung University
We uphold four core values: "Integrity, Trustworthy, Innovation, Accountability". We integrate seven innovative technologies known as ABCDEFG to achieve various smart application solutions. We encourage industries to implement smart intelligences, lead enterprises to transform digitally and develop sustainably. We cooperate with our customers to build smart government and smart island. (ABCDEFG refers to AIoT, Big Data, Cloud / IDC, Data Security, Edge Computing, Fifth Gen. Mobile Network, and Generative AI)
Services
ICT Earmarked Case or Bidding
ICT Total Solution
SaaS
Customized Services

Introduce of President
Chin-Chou Chen
President of Business Group
Experience
Vice President of International Business Group

Education
Ph.D. in Electrical Engineering, National Taiwan University
Chunghwa Telecom Global development strategy:1. Connecting the world to Taiwan: Meet the ICT demand of international customers landing in Taiwan and become a major information Hub in Asia-Pacific.2. Bridging Taiwan to the world: Chunghwa Telecom upholds the brand spirit of "Always Ahead" and helps Taiwanese companies go global. Whenever and wherever customers are in need, Chunghwa Telecom is there.
Services
International Voice Service
International Calling Cards
Tele-conferencing
IPLC
IDC
Satellite

Introduce of President
Chung-Yung Chia
President of Business Group
Experience
Vice President of Network Technology Group

Education
Ph.D. in Computer Science and Engineering from National Chiao Tung University
1. Business development Supporting: Customer-oriented network construction, Network resilience/quality enhancement , and Businesses development assisting.2. Lean Network Migration: Constructing an open, integrated, intelligent, sustainable, and technology leading new generation network. Achieving sustainable environmental development ESG goals.
Services
Mobile Service
Messaging Service
International Roaming
Mobile Value-added Services
MVPN
Mobile Business

Introduce of President
Hey-Chyi Young
President of Business Group
Experience
Vice president of Telecommunication Laboratories

Education
Master’s degree in Computer Science, University of Texas at Austin
●Innovation and Value Creation:• Leverage cloud, AI, big data, cybersecurity, and network technologies to develop innovative digital solutions in collaboration with diverse ecosystem partners.• Empower companies and customers in their digital transformation.●Customer Experience Enhancement:• Develop customer-centric solutions that leverage IT capabilities to gain customer trust and acclaim.● Sustainable Development:• Promote solutions to ESG issues and contribute to the sustainable development of the company and society.● People-Centered:• Provide a safe, comfortable, warm, and sustainable learning and growth organization and environment.• Foster an organizational culture of agility, accountability, and win-win collaboration.
Services
Internet
Telecommunication value-added
IDC
Cloud Computing
IOT
IT Sercurity
E-Commerce
Government Internet Total Services

Introduce of President
Tian-Tsair Su
President of TL
Experience
President of Consumer Business Group

Education
Master’s degree in Electrical Engineering from National Cheng Kung University
Telecommunication Laboratories (TL) is committed to establishing cutting-edge ICT technologies and innovative services development capabilities to support CHT’s business and build future growth momentum. TL actively participates in international organizations, develops key intellectual property rights, cultivates top research talents, and demonstrates excellent R&D results, all with the aim of shaping the vision of becoming a ‘world-leading R&D institution’.
Services
Wireless Communications R&D
Broadband Networks R&D
Value-added & Multi-media R&D
Customer Service System R&D
IT Security R&D
ICT Total Soution System R&D
Operational Support System R&D
Intelligent Networks R&D
Cloud Computing Service R&D
Organizational Chart
